Destiny Meta is a community‑driven hub for Destiny 2 players, built around discovering and shaping the game’s true meta - the strongest, most effective loadouts the game has to offer. As you play and collect new loot, your Guardian’s capabilities can shift dramatically, and Destiny Meta turns that progression into something you can explore, build, and share.
Visual Design
Research
Concept
Destiny 2 Players
PC and Console Users
Dopamine Rush Seekers
Bungie (Developers) don't offer a service like this at the time of creation for the Destiny Community.
Users must scan through several resources (Reddit, blogs, YouTube) to make informative decisions on their characters for certain game modes.
February 2019 - March 2026
- Updates were released periodically throughout 2019.
- March 2026 some screens were updated with iOS 26 changes.
Mobile Web Application
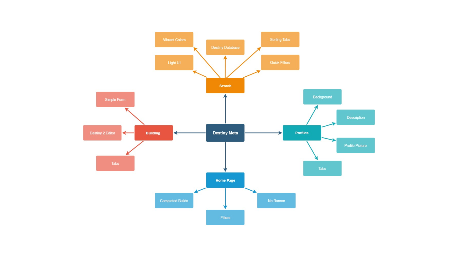
Character Building & Search
User Profiles
Blog
Adobe Experience Design
Pen & Paper
Draw.io


Destiny Meta was a concept project that I came up with while I was three months into playing Destiny 2 with a friend. It was a moment where I was beginning to make leaps and bounds with my character's progression. With those leaps, came massive quantities of loot. I now had so many different weapons and armor pieces, but no idea which one was "meta" or the best in the game. I found myself searching Reddit and YouTube for hours trying to get other peoples' opinions, but I wanted this to be so much simpler than that. Hence the creation of, Destiny Meta.

Bungie, Inc, is an American video game developer located out of Bellevue, Washington. It was established in 1991 by Alex Seropian, who later brought in a programmer named Jason Jones. Bungie is now the independent owner of Destiny 2 after their recent separation from their publisher, Activision.
TLDR: The company that created the Halo Video Games.
Try to simplify Destiny 2's Character Build System for users who don't want to load up the game or scavenge through the internet to find an answer. Mimic the game's layout and find a design style that is modern, utilized by millions in the world.
Destiny 2 is an online-only multiplayer first-person shooter video game developed by Bungie and published by Activision. It is the sequel to 2014's Destiny and its subsequent expansions. Set in a mythic science fiction world.
Titan
Warlock
Hunter
This part was very important for my learning process about online character building and how they function. I wanted to see what a few websites have been doing so that I can see what works and what doesn't. A big takeaway here was learning about how the items are displayed on the web in the Destiny Item Database.

Manage, track, and interact witin the Companion App
Bungie's Official Loot Management Mobile App for players
Clean Dark UI for inspiration.
Clans, Blogs & chatting online.
You can't create entire builds to share
Destiny Stats, Leaderboards, Rankings, Trials of Osiris, Playlist stats, LFG and more!
Shows users popular singular items for PvP modes.
Great UI and color scheme.
Search mimics ingame filters and displays database in a beautiful table
You can't create entire builds to share.

#1 Source for Destiny - News, LFG, Exotic Reviews, Raid Guides, Taken King Analysis, & Podcasts!
Great UI and color scheme.
Individual Destiny 2 Item Pages are presented almost perfectly.
A respectable community for reviews on updates, weapons and exotic tiered loot.
You can't create entire builds to share.
I'd like to give you a better visualization of what a brand new gamer might likely experience through the lens of a veteran player named "BigOhMega" while playing Destiny 2. Players who often transition from a PVE (Player VS Enemies) relaxed environment, to a PVP (Player VS Player) competitive environment, might experience these emotions below. This might also give you some insights as to why someone would use my platform, Destiny Meta. I'll try to describe BigOhMega's Journey through as much emotion in not only my writing, but in my choice of emojis. Heck, this person might be an accurate representation of you someday!
The user has now picked up a free to play game with loot, epic fantasy elements, magic, lore, and a vast world to explore.
The user decides to take their game play experience slow by playing with a friend through the campaign story line. Things are going well, they've told all their friends how amazing this game is.
During this user's time playing solo or with a friend, they have now acquired some decent weapons and armor (so they think). The dopamine has trickled nicely into their system and they are hooked.
The user is still on a high after acquiring decent loot consisting of exotic weapons with decent rolls. Their character is looking LIT! The first few matches go their way, but only until the matchmaking system figures out where they "belong" on the totem pole.
The user has now come to the realization that they have crossed paths with better players with more powerful armor and weapons. They thought the game was fair and balanced, but it wasn't. Amidst the chaos, they realized a trend. They kept dying to that same person with a specific load out.
Curious by their nemeses choice of setups, they've now started researching some of the best PVP Setups in Destiny 2. This is often referred to as the "Meta" of the game. Their choices are Reddit and YouTube; until my product starts to mess with the natural waters.

When creating a project like this, my brain sometimes starts firing on all cylinders. Ideas come and go, so it's very important for me to get my ideas out and onto something that I can see, visually. Often, I'll expand upon these ideas as my projects go along.

Another important aspect of my design process is creating low fidelity wire-frames. This allows me to get the structure of a project in my design programs without having to worry much about colors, typography or the final touches quite yet... I have found wireframes to allow me to become very efficient throughout my process.

This is the part of my design process where the visual design is completed. This is where I find out my visual design language, solidify my desired color scheme, typography, iconography and the overall look and feel of the project. You'll notice I've provided several iterations as that is something I LOVE doing while working. In March of 2026, I decided to take a few of my old designs and give them a 2026 Facelift following the iOS 26 Guidelines provided by Apple.


This logo was heavily inspired by a weapon called The Malfeasance in Destiny 2 and the letter "M" for Meta. More specifically, the inspiration came from the barrel of the gun which is jagged and spiky. The Malfeasance is an exotic weapon that is acquired by following quest steps and playing dozens of hours of a competitive game mode called Gambit. It's incredibly frustrating to acquire, but it looks... so darn beautiful. It also emits a type of dark energy and the bullets explode inside of its enemies.

Whenever I complete a project, I always perform a usability test with a few people and gather their feedback. Even for personal concepts so that I can see where users do well and where they tend to struggle. People will often times help me find a better solution immediately. Feedback and criticism has always helped me improve not only in design, but in all aspects of life.

Users really liked this project's design style and the logo looked futuristic. It did indeed remind them of The Malfeasance Weapon.
The most well-liked pages were the blog pages because they felt it reminded them of the game entirely.
Users really liked the profiles because to them it felt like a modern day profile.
Users preferred the second iteration of the search page, the ones with the colored chips.
Creating a trade offer seemed easy enough with the forms.
One user appreciated the amount of time I took in conducting research and competitive analysis. Being a Destiny 2 player, he even learned some things himself.
The first iteration of the home page on mobile was very hard to see the items. Users recommended making the traded items bigger.
The forms were sometimes hard to see, but if they turned their brightness up a bit, it resolved the issue.
Users recommended that it would be nice to eventually have a dark ui, a way to toggle between light and dark. Users said they'd like that since a lot of them play at night.
Some users were questioning why I didn't color code the different types of builds. For example, if a build was for Gambit, its colors are green, maybe add a green border around the cards so users can see the difference within a single glance.