Not everyone can expect to know what Killing Floor 2 is about, let alone Zedconomy. This is why enlightenment on a project is important. Killing Floor 2 is a PC and PS4 game that allows a team of up to 6 players to work together to survive waves of zombies. While playing the game, they have a chance finding rare items through Killing Floor 2's drop system. These items can then be sold for real world value on the Steam Community Market. Zedconomy is a virtual trading platform for Killing Floor 2 that enables users to trade these virtual items elsewhere.
Visual Design, Research, Concept
Killing Floor 2 Gamers and Traders
To bring gamers and traders together under one platform who wish to be able to trade their digital valuables without the worry of getting taxed on the Steam Community Market.
December 2016 - February 2017. (Original Idea)
- Visual Design was revisited and migrated to a mobile app in September 2019.
Mobile App
Trading, Searching & Trade offers
Login, Signup, & Steam Community Integration
User History, Backpack and Profiles.
Adobe Experience Design
Pen & Paper
Lucid Chart
Draw.io

The concept, Zedconomy is a personal project of mine for the game of Killing Floor 2. While in game, users are able to obtain a certain amount of virtual items via their drop system. In return, these virtual items can only be sold on the steam community market, with a 5% tax for every item sold... ouch. Keep in mind people put in hundreds of hours in these types of games. These items range from pennies all the way into the hundreds of dollars. I wanted to create an alternative trading method, hence my creation, Zedconomy.

Tripwire Interactive is an American game development studio and publisher based in Roswell, Georgia, formed by members of the international team that created Killing Floor on May 14, 2009 and its successor, Killing Floor 2 on November 18th, 2016.
What if Killing Floor 2 players could trade on another platform without having to worry about getting taxed for their trades. As a user I would like to be able to trade on a mobile app with anyone in the community.
Killing Floor 2 is a first-person shooter video game, that can be played alone or cooperatively with up to six players. The game is based on events from Killing Floor, in which a deadly outbreak from the bio-technology firm Horzine created Zeds (Zombies)
Berserker
Commando
Support
Field Medic
Demolitionist
Firebug
Gunslinger
Sharpshooter
Survivalist
Swat
Website:
http://killingfloor2.com/
Steam Community:
https://steamcommunity.com/games/232090/
In this part of my project it is very important to understand exactly what the users want. The people playing Killing Floor 2 are what drives the community. In this section of my research, I get to know 3 of Killing Floor 2's player base to help further my project. Remember, these people play zombie games... things can get weird.
Why do I need to confirm I'm over 18 every time I want to view or trade M rated content for a game I already own?
Having steam detect my age automatically every time I log into a trading website. Fix that in the app, please. I'd also like to see a whole bunch of red in this app of yours. It would only make sense after playing a game like this.

I don't like that the prices spike and drop a lot on the steam community market, although there are many factors that could cause this.
Please just make sure that you don't add any other content that is not Killing Floor 2 related. Also please just let users set their own prices, not what you feel is the right price. No more taxes!

I would prefer to have everything under one platform. I don't want to have to login to multiple places.
Honestly, I would like to be surprised with what you create for this project. Just make it look cool... that is all I have for now.

I'd like to give you a better visualization of what a brand new gamer might likely experience while playing Killing Floor 2. This is assuming that they've decided to stick around and have become interested in character customization and in game cosmetics. This might also give you some insights as to why someone would use my platform, Zedconomy. I'll try to describe a new player's journey through as much emotion in not only my writing, but in my choice of emojis.
The user has now picked up a violent first person shooter that has its very own virtual trading economy and zombies! They don't know it yet, but this game is designed to attempt to get them to spend money in the market through frequent community game updates.
The user is very happy with their purchase of the game. They've started to get the hang of the mechanics and are enjoying the variety of different classes to kill zombies. All they want to do is kill in peace with their friends and beat the patriarch (final boss).
During this user's time playing solo or with a group of friends, they have now acquired some decent loot with real life value attached to them. These items can be opened in crates, or found by playing the game. The dopamine has trickled nicely into their system and they are hooked.
The user has come across teammates that look rather intimidating and flashier than they do. They tell them that you have to open up crates or purchase them on the Steam Community Market. The user shrugs it off as being insignificant to the game play (which it is) and continues playing, but the seed has already been planted, and it's growing quickly.
Now that the user has been exposed to players with much "fancier" weapons and skins, they are at a crossroad. Do they want to do nothing, buy loot crates with a "chance" at receiving a cool item, or just purchase it directly on the Steam Market? Either way, these folks are going to have to open their wallets for 2/3 of these choices.
The user has now made the choice that it is far worth it to spend the money on the Steam Community Market. After all, this guarantees they will receive the item they want. When they hit buy, they notice they have to pay a little extra. 5% extra to be exact, for Steam's Development fees. The user now realizes, that they have now potentially spent more money on a virtual item than the actual game.

This part was very important for my learning process about online trading and how they function. I wanted to see what a few companies have been doing so that I can see what works and what doesn't. Currently, there are quite a few similar trading websites out there, but not many that support Killing Floor 2.

A community based around the trading of CS:GO virtual items.
Widely known trading and gambling responsive web application.
Great UI and color scheme.
Trading and Gambling capabilities.
Prone to underage gambling.

A community based around the trading of Dota 2 virtual items.
Advanced trading capabilities.
Great UI and color scheme.
Widely used by the dota community.
None.

First automated banking service for Team Fortress 2 virtual items.
Website offers many features beyond trading.
Automated trading through steam bots.
Massive TF2 Community.
Price markups.
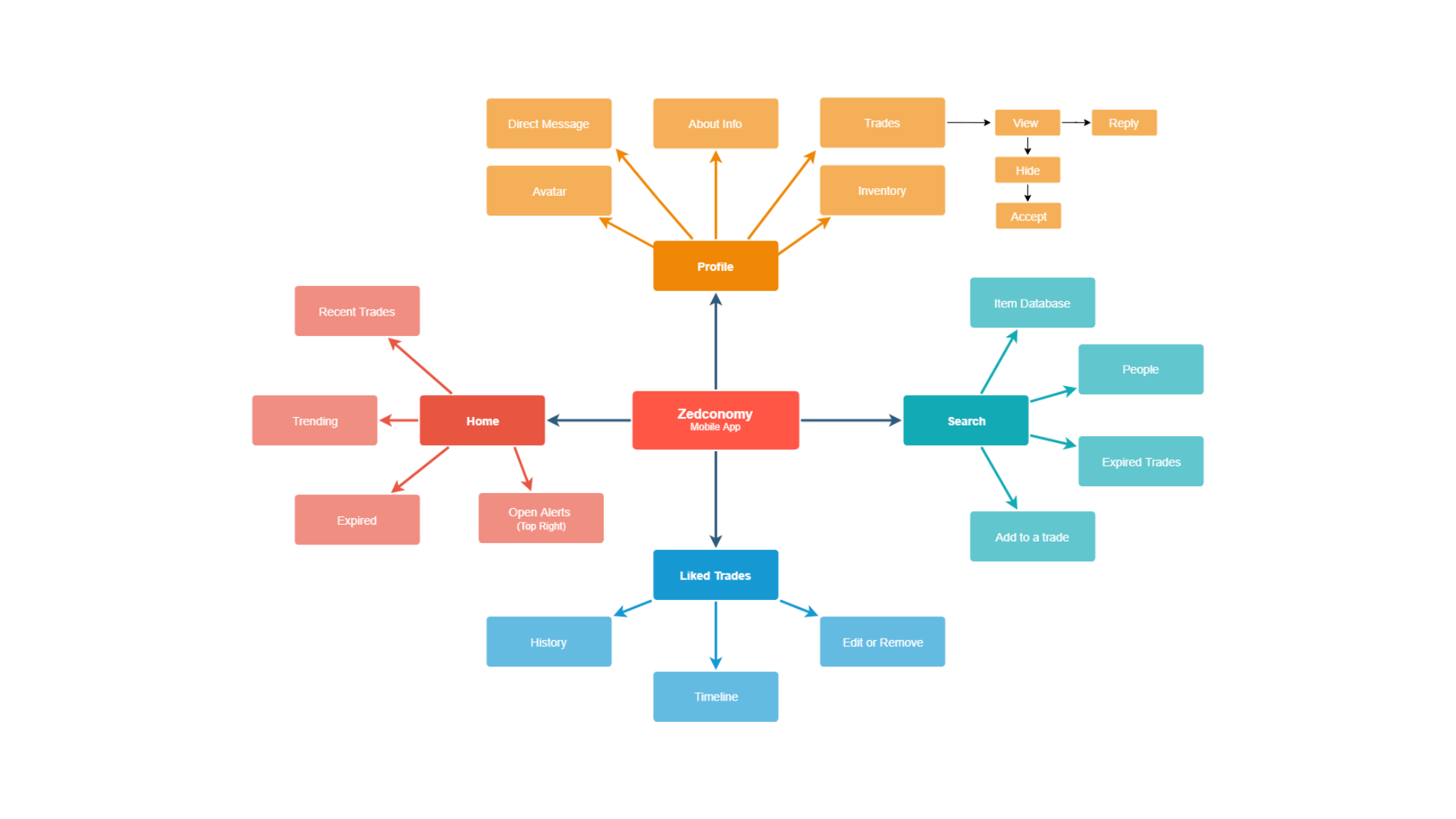
When creating a project like this, my brain sometimes starts firing on all cylinders. Ideas come and go, so it's very important for me to get my ideas out and onto something that I can see, visually. Often, I'll expand upon these ideas as my projects go along.

Let's take a trip inside my mind by seeing the flow of a project like Zedconomy. Thanks to a place called LucidChart I can give users who are unfamiliar with how a project like this works. This is one of the most efficient ways that I've seen companies do a flow of a similar project to my own.

This is the part of the design process where the visual design is completed. This is where I find out my visual design languages, solidify my desired color scheme, typography, iconography and the overall look and feel of the project.

This is where users will be brought once they have gone through the sign in or registration process.

Here is where users can search for items, people or trades.

Here is where users can add a trade from the homepage, search for their desired items, enter the amount, then add the items to their opened trade. In this particular case, I provided two different iterations showing different radio/add buttons.

Here are some iterations of what users are interacting with on the platform. Users can see their interactions history for themselves, their friends, and even view the history that they've removed. Didn't like an interaction with someone this week? Simply place your thumb/finger over the history item, swipe left, and tap the delete icon.

Whenever I complete a project, I always perform a usability test with a few people and gather their feedback. Even for personal concepts so that I can see where users do well and where they tend to struggle. People will often times help me find a better solution immediately. Feedback and criticism has always helped me improve not only in design, but in all aspects of life.

Users really liked this project's look and feel. It was a style that they felt was usable.
Liked the Killing Floor 2 related Login/Signup Pages.
When users would create a trade, they thought it was nice that the process was just a few clicks.
Everyone liked that this was a mobile app and not a web application. It was a big improvement from 2014's design language.
Like history was a nice touch. Reminded them of using Instagram.
Users could see themselves utilizing an app like this if they ever got addicted to trading.
There was some initial confusion about the way trades were made and items were saved. A really great recommendation I got was to try and mimic an eCommerce Cart.
Users had a hard time understanding why I would have social logins. Maybe I should just have a steam login instead of the others. The reason being is because they didn't want to have their real life information saved on a gaming related platform. Users like to separate the two.
Users like to be able to learn more about each individual item. Having a description page would help them understand the value of their trade.
Maybe in the future have a predicted value next to users' offers, that way they don't have to go out and research how much it is that someone offered.